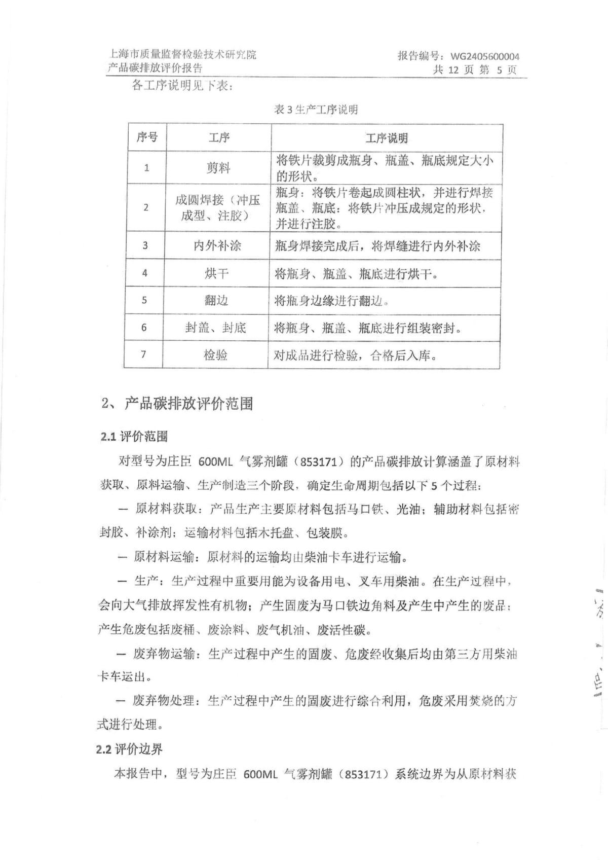
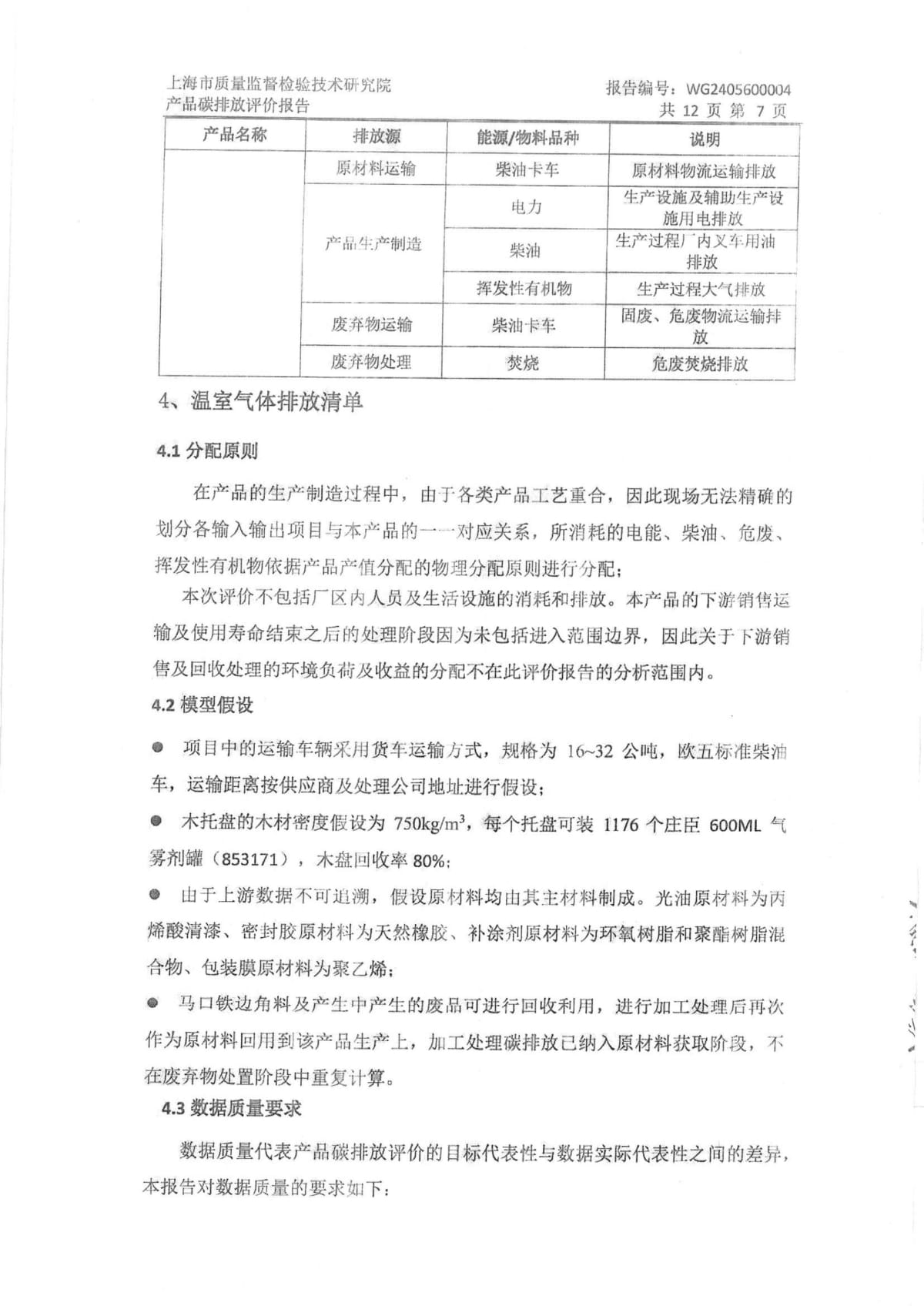
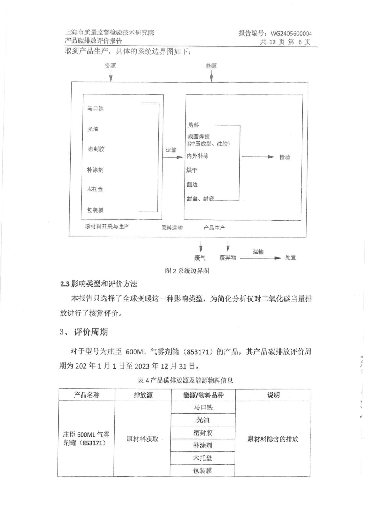
维多利亚老品牌vic3308

产品碳排放评价报告

宣布时间:2024-05-22



Copyright 2021 ? 维多利亚老品牌vic3308 版权所有    备案号:粤ICP备2021111302号    
扫描微信
0755-61156194
网站地图